为何同样接受AG化疗,有的患者能获得较好响应,有的却快速出现耐药?化疗过程中,肿瘤细胞的状态会发生怎样的变化?肿瘤微环境(TME)的重塑又如何影响治疗结局?2月17日,上海交通大学医学院上海市免疫学研究所叶幼琼团队、苏冰团队与上交附属瑞金医院邹多武团队合作,发表于 Gastroenterology(胃肠病学顶刊,IF=25.9)的一篇题为 “Single-Cell Analysis of Chemotherapy-induced Remodeling Reveals CD276-driven Basal-like Chemoresistance in Pancreatic Cancer” 的研究文章,通过单细胞RNA测序等多技术手段,首次系统解析了化疗诱导的肿瘤细胞可塑性与TME重塑规律,锁定CD276/B7-H3为克服化疗耐药的关键靶点,为PDAC的精准治疗提供了全新思路。

核心研究方法
在实验方面,本研究结合了单细胞测序(scRNA-seq)、单细胞TCR/BCR测序(scTCR/BCR-seq)、空间转录组(10x Genomics Visium HD)、多重免疫荧光(mIF)及体内外功能实验等多种技术,采用“临床样本检测→单细胞解析→分子机制验证→体内外功能验证”的研究思路。
文章详解
研究纳入28例来自上海瑞金医院的晚期PDAC患者,均接受AG化疗,无既往化疗或靶向治疗史。采集36份肿瘤活检样本(23份化疗前、13份化疗后,含8对匹配样本)和24份配对PBMC样本,通过RECIST 1.1标准评估化疗疗效:11例(39.3%)为响应者(部分缓解PR),13例(46.4%)为非响应者(疾病进展PD),4例(14.3%)为稳定疾病(SD)。

研究设计与样本特征
2. 化疗对TME的动态重塑
通过单细胞测序共鉴定出19种主要细胞类型(包括肿瘤细胞、免疫细胞、基质细胞等),共120,353个肿瘤细胞和174,141个PBMC细胞。核心发现:① 响应者化疗后,恶性细胞和巨噬细胞比例显著下降,经典树突状细胞(cDCs)比例升高;② 非响应者化疗后,T/NK细胞比例显著下降,中性粒细胞比例升高;③ 外周血中,响应者和非响应者的增殖性T细胞比例均升高,提示化疗可广泛激活外周T细胞,但T细胞的功能分化存在差异。

PDAC 化疗后配对活检中 TME 重塑的特征分析
3. 肿瘤细胞可塑性与化疗响应的关联
鉴定出6种肿瘤细胞亚群:3种经典型(FABP1⁺、SPINK4⁺、GPX2⁺)、1种基底样型(SNCG⁺)、1种增殖型(MKI67⁺)、1种中间共表达型(LMO7⁺)。核心发现:① RNA velocity分析显示,LMO7⁺中间型细胞可双向转换为经典型或基底样型;② 化疗前,响应者中GPX2⁺经典型细胞比例更高,非响应者中SNCG⁺基底样型细胞比例更高;③ 化疗后,响应者肿瘤细胞向经典型转换,非响应者向基底样型转换,且非响应者的恶性细胞总数增加144.01%,响应者减少至预处理水平的28.16%

化疗疗效相关的恶性细胞转化
4. 巨噬细胞亚型与化疗耐药的关联
鉴定出6种巨噬细胞亚型(IL1B⁺、ISG15⁺、MARCO⁺、SPP1⁺、FOLR2⁺、ALDH1A1⁺),其中SPP1⁺ TAMs与化疗耐药密切相关,FOLR2⁺ Trms与化疗敏感相关。核心发现:① 与正常胰腺组织相比,PDAC组织中SPP1⁺ TAMs增多、FOLR2⁺ Trms减少;② 化疗后,响应者中FOLR2⁺ Trms显著增加、SPP1⁺ TAMs减少,非响应者则维持高比例SPP1⁺ TAMs;③ 配体-受体分析显示,SPP1⁺ TAMs与SNCG⁺基底样细胞通过MMP9-CDH1、VEGFA-AXL等通路相互作用,促进耐药;FOLR2⁺ Trms与GPX2⁺经典型细胞通过TNF-TNFRSF21等通路相互作用,增强化疗敏感性。

巨噬细胞亚型与化疗耐药的关联
5. CD8⁺ T细胞耗竭与化疗耐药的关联
鉴定出多种CD8⁺ T细胞亚群,包括耗竭型T细胞(Tex,分为GZMK⁺过渡耗竭型和终末耗竭型)、组织驻留记忆T细胞(Trm)、终末分化效应记忆T细胞(Temra)等。核心发现:① 化疗后,非响应者中GZMK⁺过渡耗竭型T细胞、终末耗竭型T细胞比例显著升高,响应者中Trm和Temra比例升高;② 响应者的Temra细胞出现克隆扩增,且新增T细胞克隆以细胞毒性Temra为主,提示化疗可诱导新的抗肿瘤T细胞应答;③ 非响应者中,CD8⁺ T细胞的耗竭评分升高、细胞毒性评分降低,且GZMK⁺过渡耗竭型T细胞可能成为免疫检查点阻断(ICB)的潜在靶点。

CD8⁺ T细胞耗竭与化疗耐药的关联
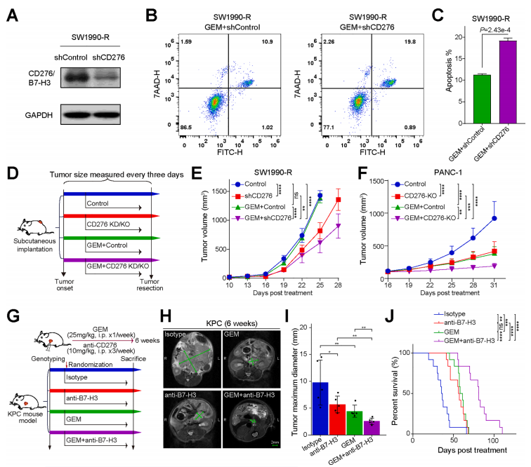
6. CD276/B7-H3的双重调控作用及靶向价值
CD276/B7-H3在SNCG⁺基底样细胞和LMO7⁺中间型细胞中高表达,且在非响应者中表达显著高于响应者,化疗后表达进一步升高。核心发现:① 体内外实验证实,敲低/敲除CD276可促进肿瘤细胞向经典型转换,抑制基底样型标志物表达;② 靶向CD276可增强CD8⁺ T细胞的细胞毒性,减少T细胞耗竭,降低SPP1⁺ TAMs的血管生成能力;③ 动物实验中,CD276抑制剂联合AG化疗可显著抑制肿瘤生长,延长KPC小鼠的生存期,且无明显毒性。

靶向治疗 PDAC 中CD276/B7-H3逆转化疗耐药性
本研究通过单细胞测序等技术,首次揭示了PDAC化疗过程中肿瘤细胞可塑性与TME重塑的动态规律,明确了“SPP1⁺ TAMs-SNCG⁺基底样细胞-耗竭型T细胞”构成的化疗耐药微环境,证实CD276/B7-H3是调控这一微环境的关键分子,为晚期PDAC的化疗联合靶向治疗提供了全新靶点和理论依据。
参考文献:
【1】Zhang Y, Du Y, Wang J., et al. Single-Cell Analysis of Chemotherapy-induced Remodeling Reveals CD276-driven Basal-like Chemoresistance in Pancreatic Cancer. Gastroenterology. 2026 Feb 17:S0016-5085(25)06097-4. doi: 10.1053/j.gastro.2025.09.043.
